资讯动态
公司新闻
行业动态
Company News

公司新闻

深圳理工大学最新成果为眼病治疗带来新希望

发布时间:2026-03-19
发布人:安各洛公司-转载-深圳理工大学公众号


近日,深圳理工大学生命健康学院副教授周涛团队在Neural Regeneration Research发表重要研究成果。该研究首次阐明,m⁶A甲基转移酶复合物核心支架蛋白VIRMA可通过调控视网膜星形胶质细胞的发育性清除,维持视网膜血管完整性与视觉功能。研究同时确定,VIRMA/m⁶A作为一种新型调控分子,有望成为视网膜病变治疗的潜在靶点。


图片

论文上线截图



聚焦临床痛点

瞄准核心科学问题


星形胶质细胞是中枢神经系统稳态维持的“关键卫士”。视网膜星形胶质细胞更是直接参与视网膜血管的发生、重塑与退化全过程。家族性渗出性玻璃体视网膜病变、高血压性视网膜病变等多种常见眼病,均伴随视网膜微血管异常重塑与星形胶质细胞病理改变,最终可能导致不可逆失明,给患者及家庭带来沉重负担。


近年来,N⁶-甲基腺嘌呤(m⁶A)修饰已被证实广泛参与中枢神经系统发育及神经退行性疾病进程。其在视网膜祖细胞周期调控、视网膜神经元存活命运决定中的作用已被初步揭示。但m⁶A修饰如何调控视网膜星形胶质细胞功能、介导神经与血管间的信号交流,始终是领域内亟待破解的核心科学难题,这也成为周涛团队的研究突破口。



VIRMA缺失

触发双重病理损伤


为攻克这一难题,周涛团队以m⁶A甲基转移酶复合物核心支架蛋白VIRMA为研究切入点,构建视网膜星形胶质细胞特异性敲除小鼠模型。团队结合细胞生物学、分子生物学及影像学等多学科技术手段开展系统性探究,取得多项关键发现。


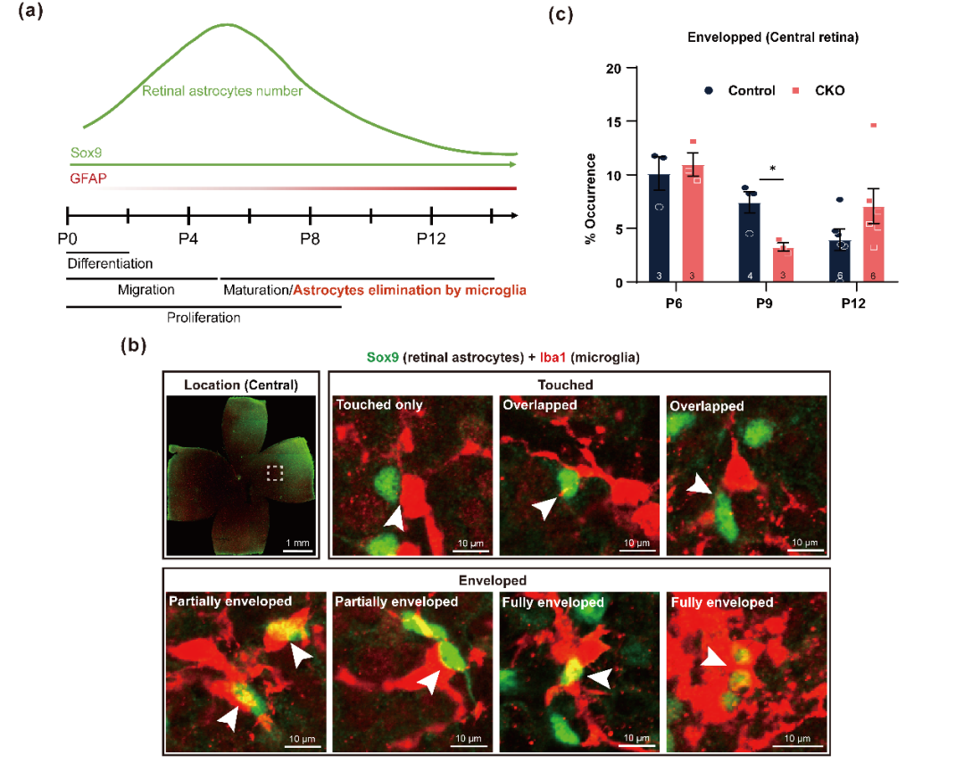
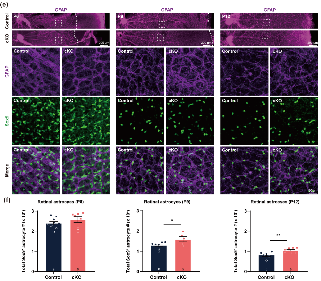
在细胞层面,小鼠出生早期(约0—5天),视网膜星形胶质细胞会从视神经头向视网膜边缘迁移增殖,并达到数量峰值。在出生5—14天阶段,未成熟星形胶质细胞会被小胶质细胞识别吞噬,完成发育性清除过程,剩余细胞则走向成熟以维持机体稳态。而当特异性敲除视网膜星形胶质细胞中的VIRMA后,小鼠从出生9天起开始出现星形胶质细胞异常积累。这一现象的核心原因,是小胶质细胞对未成熟星形胶质细胞的吞噬效率显著下降。


图片

VIRMA特异性敲除的视网膜星形胶质细胞数量从P9开始出现异常增多


图片

视网膜星形胶质细胞中VIRMA缺失减少了P9小胶质细胞吞噬介导的星形胶质细胞消亡


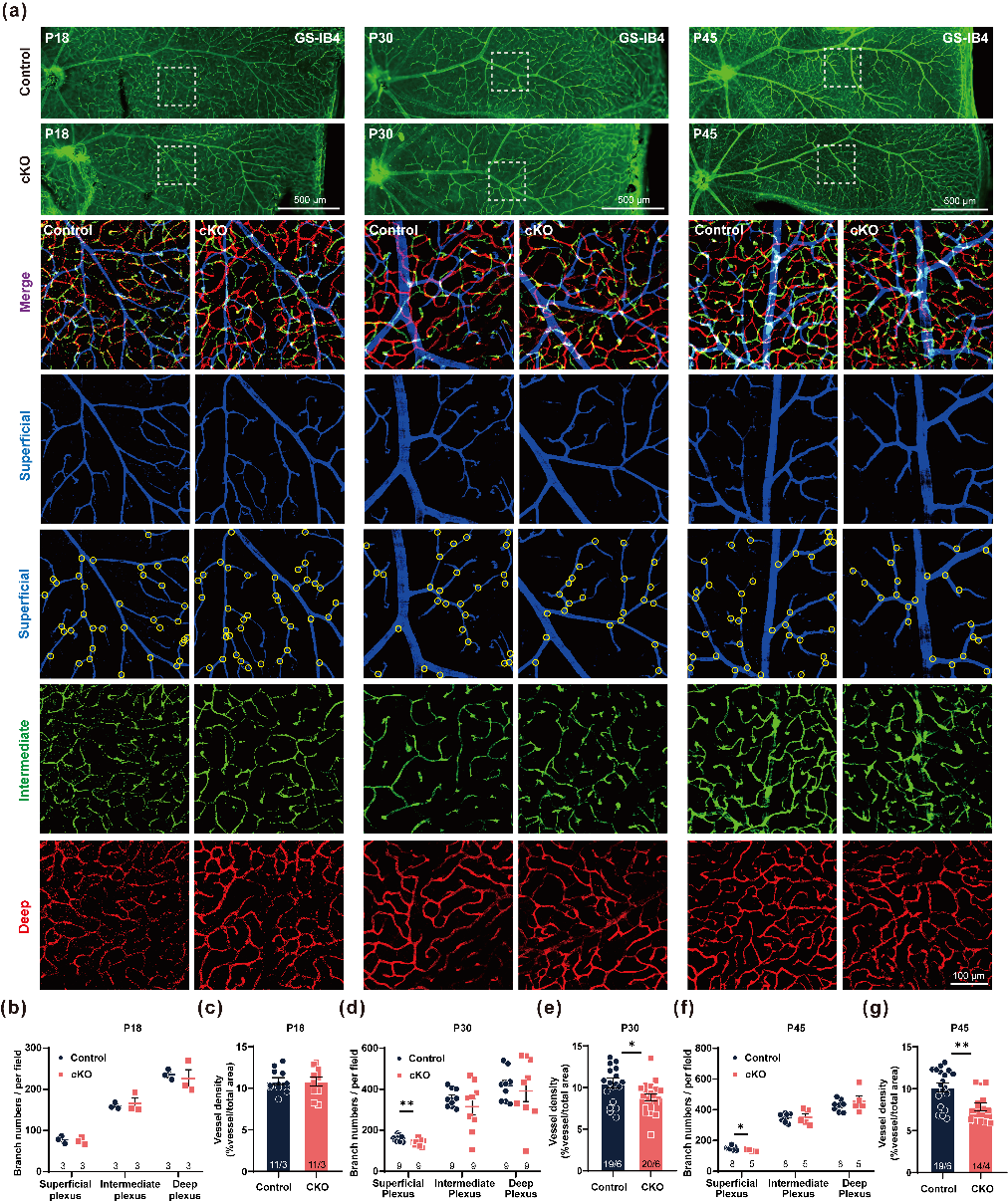
在血管层面,小鼠视网膜的表层、中间层和深层三层血管,于出生后第17天发育完成。研究证实,VIRMA缺失不会影响视网膜血管的正常发生,但会导致小鼠出生30天后,视网膜表层血管分支密度显著降低。这一结果表明,VIRMA的核心作用是“维持”视网膜血管结构的完整性,而不影响血管发生过程。


更为关键的是,星形胶质细胞异常积累与视网膜血管功能受损会形成协同效应,破坏视网膜内稳态,最终导致小鼠视觉功能明显下降。这一发现也为阐释相关眼病的发病机制提供了全新视角。


图片

VIRMA条件性敲除鼠的视网膜表层血管密度减少



解析m⁶A修饰调控基因

表达的核心机制


为厘清VIRMA发挥作用的分子机制,周涛团队对VIRMA敲除小鼠及同窝对照小鼠的视网膜进行单细胞核测序。分析结果显示,VIRMA缺失会导致星形胶质细胞中,细胞黏附、细胞外基质相关基因的表达出现异常。这提示VIRMA可能通过调控这些基因的m⁶A修饰,影响星形胶质细胞被小胶质细胞识别和吞噬的过程。周涛团队进一步通过细胞通讯分析、MeRIP-qPCR等技术验证明确:VIRMA可能通过m⁶A修饰调控血管生成相关关键基因(如Vegfa,Sema6a)的表达,进而实现对视网膜血管维持功能的精准调控。



图片

VIRMA特异性敲除小鼠视网膜中与细胞间相互作用和血管生成相关的基因表达异常



研究成果赋能

临床治疗新方向


综上所述,该研究阐明了VIRMA/m⁶A通路能够调控视网膜星形胶质细胞发育并维持视网膜血管的完整性。该研究填补了m⁶A修饰在视网膜星形胶质细胞功能研究中的空白,有希望进一步发掘视网膜病变治疗的潜在靶点。


下一步,周涛团队将聚焦视网膜星形胶质细胞特异性m⁶A修饰图谱构建,精准解析m⁶A调控星形胶质细胞与血管内皮细胞等周边细胞信号交流的分子机制,进而开发视网膜血管疾病的新型治疗策略,为更多眼病患者带来复明希望。


深圳理工大学周涛副教授为论文的通讯作者。中国科学院深圳先进技术研究院博士生吴翠婷、博士后吴晓丽等为论文的共同第一作者。该研究在国家重点研发计划、广东省重点领域研发计划、国家自然科学基金、广东省基础与应用基础研究基金、深圳市基础研究专项自然科学基金计划和深圳市科技创新计划等经费的资助下完成。


来源:深圳理工大学生命健康学院

推荐行业动态